Navigation
Skip to Content
University Website
Faculty Members
Staff
Students
Alumni
Fa
About the University
تاریخچه دانشگاه
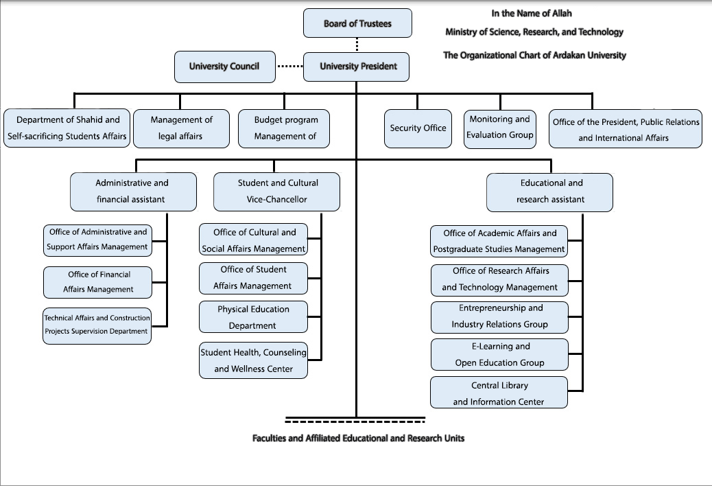
Organizational Chart of Ardakan University
Campus Life
Explore Ardakan
President
University President
Faculties
Faculty of Humanities and Social Sciences
Faculty of Engineering and Technology
Faculty of Agriculture and Natural Resources
School of Para-Veterinary Sciences
University Website
Faculty Members
Staff
Students
Alumni
Organizational Chart of Ardakan University - دانشگاه اردکان
Organizational Chart of Ardakan University